一站式专升本服务平台,免费咨询让你升学无忧
专升本老师
专升本网资深指导老师
2023年天津市专升本文化课真题及答案汇总
【导语】2023年天津专升本文化课考试于3月19日结束了,关于2023年天津市专升本文化课真题及答案是很多同学关心的,一起来看看。

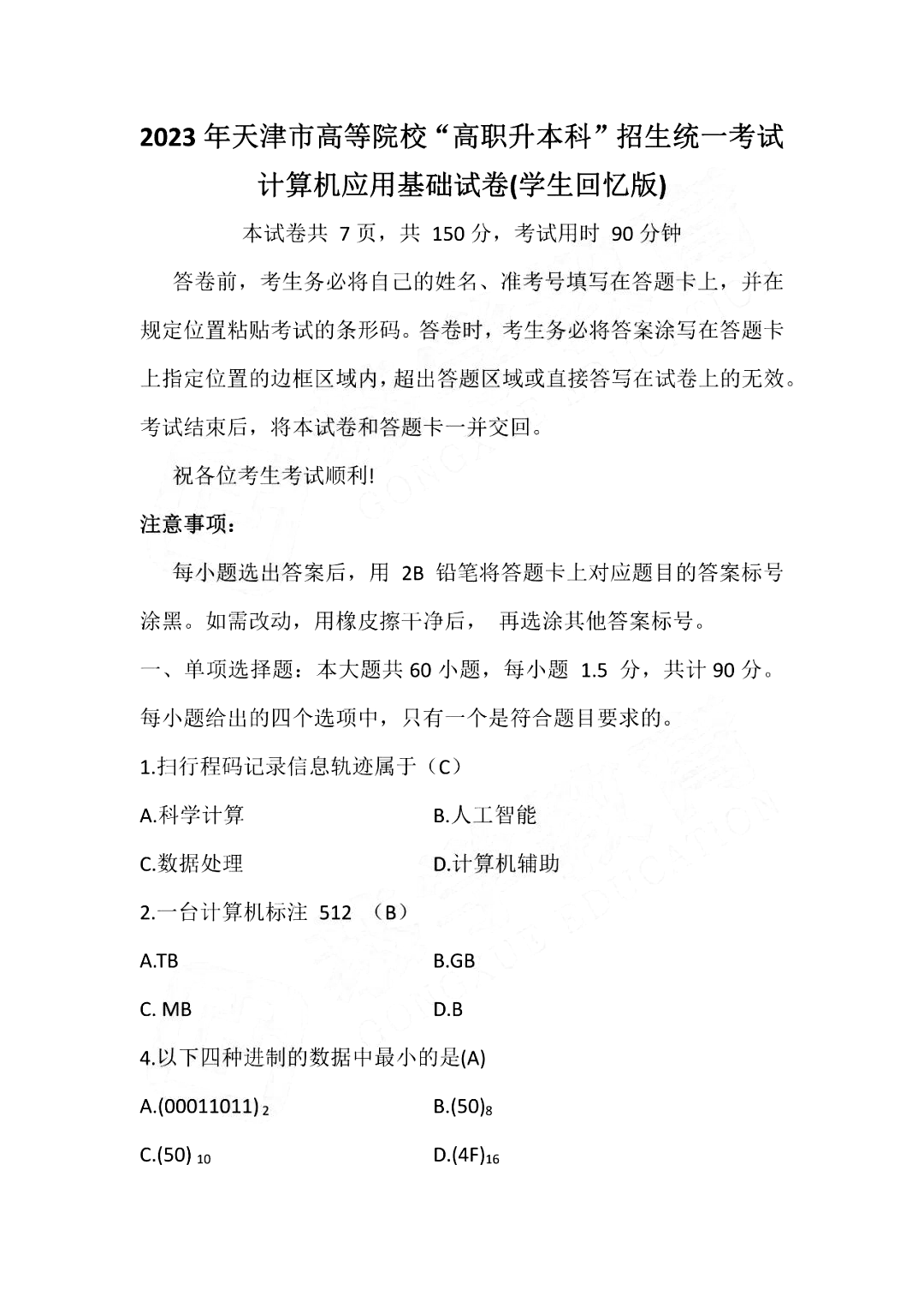
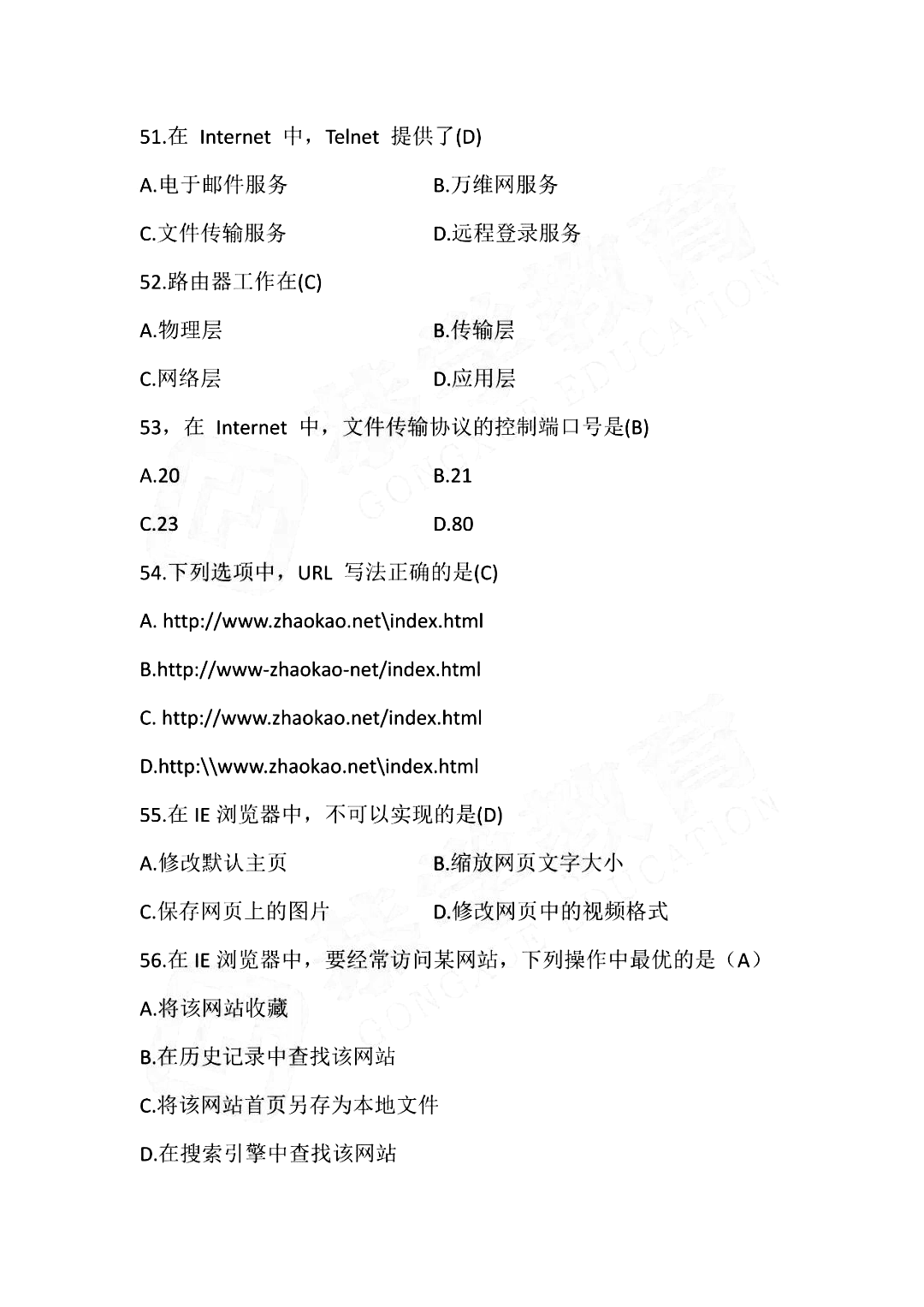
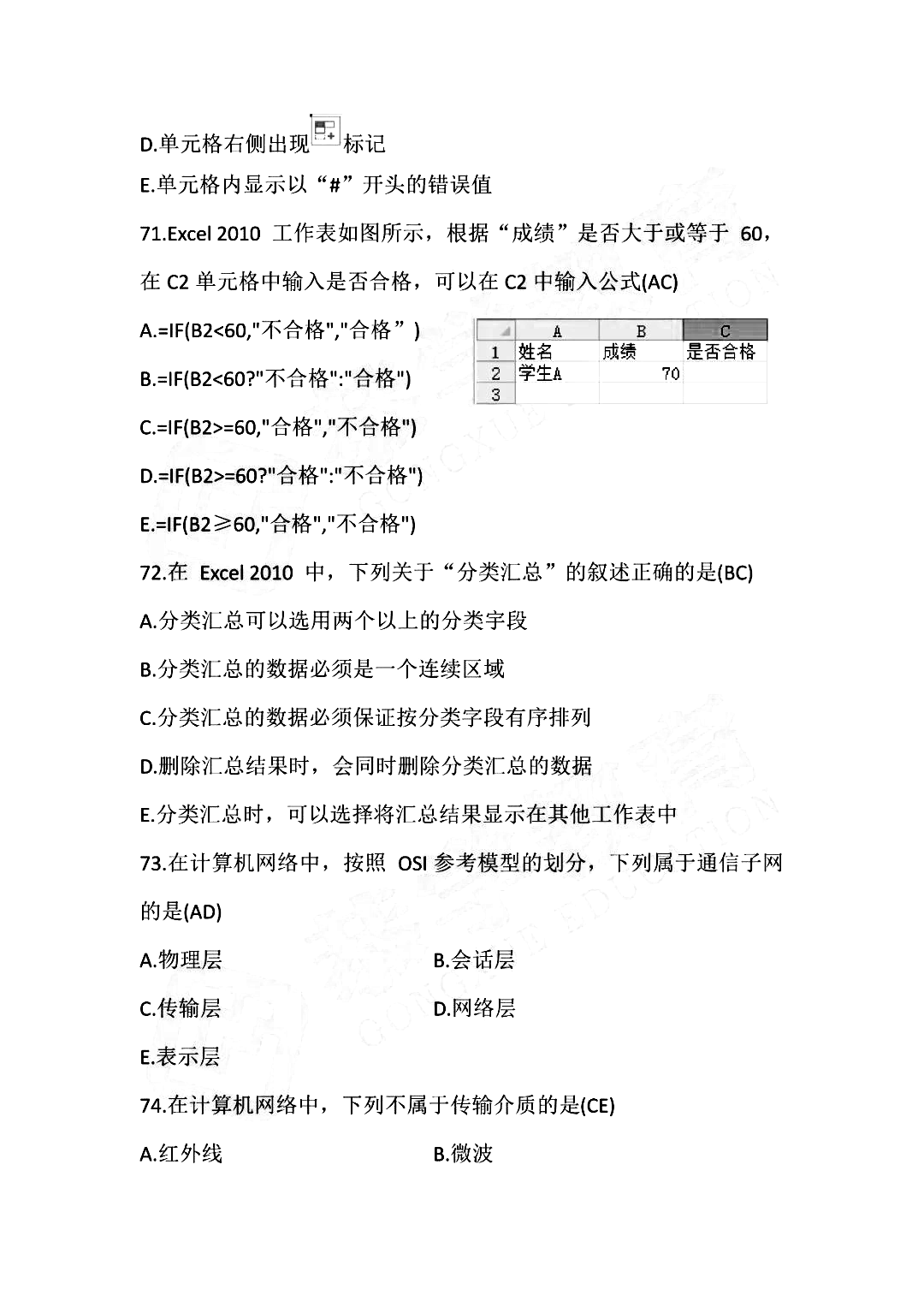
2023年天津市专升本计算机真题及答案












2023年天津市专升本高数真题及答案
点击加入:2023年天津专升本考生交流群,考试结束还有很多动态要了解喔!







2023年天津市专升本英语真题及答案








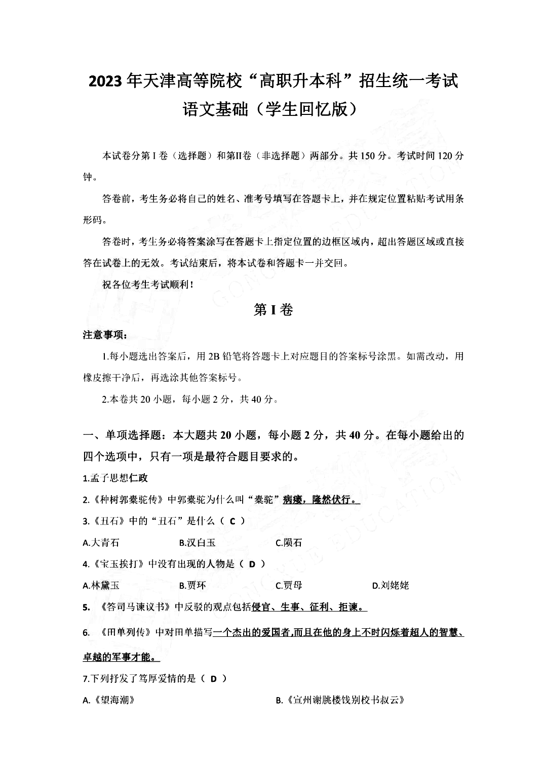
2023年天津市专升本语文真题及答案





点击进入:2023年天津专升本考试指导入口,现在填写信息会有老师为大家电话进行解惑!
以上是“2023年天津市专升本文化课真题及答案汇总”的全部信息,你还有其他疑问吗?点击【在线咨询】,马上解答您的升本疑惑!!本网站后续还会发布最新消息,敬请天津专升本网(www.tjdjy.cn)
展开全文
—— 没找你想要的专升本资讯?预约免费咨询 ——
你的姓名
*联系方式
就读年级
就读专业
立即预约

天津专升本声明
(一)由于考试政策等各方面情况的不断调整与变化,本网站所提供的考试信息仅供参考,请以权威部门公布的正式信息为准。
(二)本网站在文章内容来源出处标注为其他平台的稿件均为转载稿,免费转载出于非商业性学习目的,版权归原作者所有。如您对内容、版权等问题存在异议请于我们联系,我们会及时处理。
文章来源于网络,如有侵权,请联系删除
点击继续阅读>>
扫码登录
扫码关注“天津专升本”微信公众号
即可查看余下内容
二维码以过期,请重新刷新
天津专升本报名指导入口
专升本考生服务
添加我们企业微信
回复关键词,了解更多专升本咨询
可为您第一时间推送专升本相关资讯

升本培训班
统招报名
成考报名
英语四级
教师资格
升本福利官 


