天津市自考打印准考证及修改个人信息申请
【导语】报考天津市自考的考生们了解有关准考证打印和个人信息修改的流程吗?现在我们一起来看看详细操作。

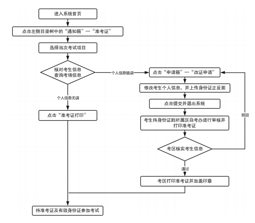
天津市自考打印准考证及修改个人信息申请流程图

准考证打印流程详细说明
1.点击申请中的通知箱—“准考证”按钮,右方页面会显示出考生个人信息以及本次申请的考试信息,若无误,则点击左上角的导出PDF自行打印。


2.如果发现考生个人信息存在错误,需要点击申请箱—“改证申请”按钮,进行考生个人信息修改。需要上传身份证正反面信息进行佐证。

3.提交申请后,考生本人须持有效身份证件到所属的区考办进行修改信息审核,通过后,由区考办打印本次准考证并加盖公章。(考生提交改证申请后,准考证打印功能会关闭,只能到区考办打印本次准考证。申请通过后,下次准考证打印功能再开放)。
六、课程考试成绩查询
1.登录招考资讯网站(www.zhaokao.net),根据图标或文字的指示进入自学考试“自考服务系统”首页;
2.输入个人准考证号和系统登录密码,进入考生个人网页;
3.点击“通知箱”中的“成绩通知单”,选择相应的考试项目,点击“进入”后,查询该次考试的课程成绩。

七、考生成绩核查申请
1.登录招考资讯网站www.zhaokao.net,根据图标或文字的指示进入自学考试“自考服务系统”首页;
2.输入个人准考证号和系统登录密码,进入考生个人网页;
3.点击“申请箱”中的“成绩核查”,选择相应的考试项目,点击“进入”后可以看到已申请核查的课程明细;
4.点击“申请新查分”,可看到该次考试所有的课程成绩;
5.选择要核查成绩的课程,点击“确定”;
6.网上支付课程成绩核查费用。
以上就是关于“天津市自考打印准考证及修改个人信息申请”的全部内容,考生如果想获得更多关于天津自考相关资讯,如天津统招专升本动态、天津专升本招生简章、统招专升本报名、招生院校、历年真题、考试大纲、专升本常见问题等相关信息,敬请关注天津专升本网。
想了解更多天津专升本考试信息,可以关注天津专升本之家微信公众号哦,回复【内部资料】即可免费获取天津专升本真题哦,还可以加入【天津专升本考试交流群】或点击【在线咨询】为你在线解答,快跟上天津专升本考试大部队吧!

天津专升本声明
(一)由于考试政策等各方面情况的不断调整与变化,本网站所提供的考试信息仅供参考,请以权威部门公布的正式信息为准。
(二)本网站在文章内容来源出处标注为其他平台的稿件均为转载稿,免费转载出于非商业性学习目的,版权归原作者所有。如您对内容、版权等问题存在异议请于我们联系,我们会及时处理。
文章来源于网络,如有侵权,请联系删除
点击继续阅读>>
扫码登录
扫码关注“天津专升本”微信公众号
即可查看余下内容
天津专升本报名指导入口
添加我们企业微信
回复关键词,了解更多专升本咨询

升本培训班
统招报名
成考报名
英语四级
教师资格
升本福利官 


