2024年天津中德应用技术大学专升本自动化专业考试大纲
【导读】今天,天津中德应用技术大学专升本网为大家带来2024年天津中德应用技术大学专升本自动化专业考试大纲,很多考生对此抱有疑问,希望对备考天津专升本的同学们报名报考有所帮助。

一、试卷类型 (仅供参考)
试卷卷面成绩共 200 分,考试时间为 2 小时。内容包含电工基础 30%,电子技术30%,电机原理与拖动 40%。试卷题目的类型为:
1、填空 (40分,每空2分,共 20个空,每道小题 1-2 个空)
2、单项选择 (40分,每题2分,共20题)
3、判断 (20分,每题2分,共10 题)
4、简答 (40分,每题8分,共5题)
每题 15分,共4 题)5、综合 (60分,
二、考试范围
(一) 电工基础

(二)电子技术

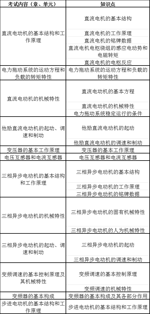
(三)电机原理与拖动

2024年>>【天津专升本报名指导】更多升本疑问可咨询【在线老师】为你解答。
【结尾】以上是“2024年天津中德应用技术大学专升本自动化专业考试大纲”的内容,关注天津专升本考试网(http://www.tjdjy.cn/)获取专升本常见问题解答、考试大纲、历年真题,加入天津专升本考生交流群,与老师同学一起交流升本上岸!

天津专升本声明
(一)由于考试政策等各方面情况的不断调整与变化,本网站所提供的考试信息仅供参考,请以权威部门公布的正式信息为准。
(二)本网站在文章内容来源出处标注为其他平台的稿件均为转载稿,免费转载出于非商业性学习目的,版权归原作者所有。如您对内容、版权等问题存在异议请于我们联系,我们会及时处理。
文章来源于网络,如有侵权,请联系删除
点击继续阅读>>
扫码登录
扫码关注“天津专升本”微信公众号
即可查看余下内容
天津专升本报名指导入口
添加我们企业微信
回复关键词,了解更多专升本咨询

升本培训班
统招报名
成考报名
英语四级
教师资格
升本福利官 


